2023年4月4日,中國質量認證中心(CQC)發布了關于電子產品及安全附件、照明電器、家用和類似用途設備強制性產品認證執行新版標準 GB 17625.1-2022有關要求的通知。
通知顯示電子產品及安全附件等新發布的認證依據將于2024年7月1日起實施。
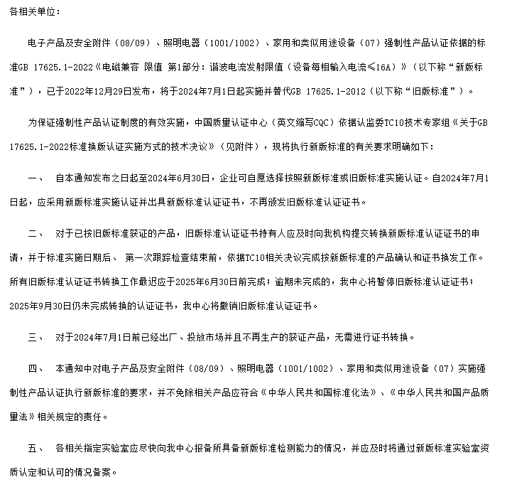
通知原文如下:

企業在進行換版認證時,需要注意以下幾點:
? 新版標準 GB 17625.1-2022自發布之日起至2024年6月30日企業可自愿選擇按照新版標準或舊版標準實施認證。
? 自2024年7月1日起,不再頒發舊版標準認證證書。
? 證書轉換工作最遲應于2025年6月30日前完成
? 對于2024年7月1日前已經出廠、投放市場并且不再生產的獲證產品,無需進行證書轉換。
? 及時了解新版標準的具體要求,特別是在產品設計、生產和測試等方面是否需要做出調整。
? 選擇合適的測試機構和認證機構,保證測試和審核的質量和效率。
? 及時申請新版標準的認證,并更新產品的認證證書和測試報告。
溫馨小提示
《GB 17625.1-2022》標準的發布將對企業的產品設計、生產和認證等方面產生重要影響,中認聯科建議相關企業提高自己產品的風險意識,及時了解并適應新標準的要求,以確保產品質量符合相關法律法規的要求。我司擁有專業的技術團隊和豐富的產品檢測經驗,可為您提供相關產品的檢測認證服務,如果您有需要,請隨時與我們聯系,我們的工程師將在第一時間為您服務!